2024深圳杯/东三省B题【每问超详细思路分析】+赛题数据+详细模型建立文档+高质量求解代码+参考文献 国一团队出品

作品简介

赛题的【每问超级详细手把手思路教学详细数学模型建立求解文档 + 参考求解代码参考文献】(都会在第一时间更新上传的,所有的资料数据以及到最后更新的参考资料都是一次付费后续免费的。注意:(建议先下单占坑,因为随着后续我们更新资料数据的增多,会进行相应价格的提升!!!) 国一学长出品,定价稍高,请谅解!


持续更新到比赛结束,建议早点占坑享受早鸟优惠价。后续更新详细思路代码等相继出来后会涨价!具体可参考往期国赛、地区赛等资料,都是预定满,一票难求的!质量非常高,一等奖水平!可参考往期作品https://mbd.pub/o/bread/mbd-ZJyTlJhwhttps://mbd.pub/o/bread/mbd-ZJqalZxxhttps://mbd.pub/o/bread/mbd-ZJqUlZ9p

已更新 重制版50页精品高质量【论文】:

获取链接👉:https://mbd.pub/o/bread/mbd-ZpWUlJtv

..............详见付费内容


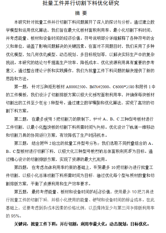
B题:批量工件并行切割下料问题

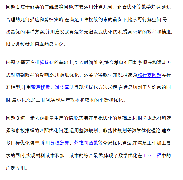
00001. 问题1:计算几何、组合优化、启发式算法

00002. 问题2:调度优化、运筹学、现代优化算法

00003. 问题3:整数规划、非线性规划、多目标优化

00004. 问题4:多层级优化、随机仿真、敏感性分析

00005. 问题5:多准则决策、鲁棒优化、可持续优化

配套升级求解【代码】部分展示代码 总计500多行代码,20页结果文档

.........





...................详见付费内容


创作时间: