基于特征工程与集成学习的电梯门多传感器时序数据驱动的振动预测与维护(Python)

作品简介

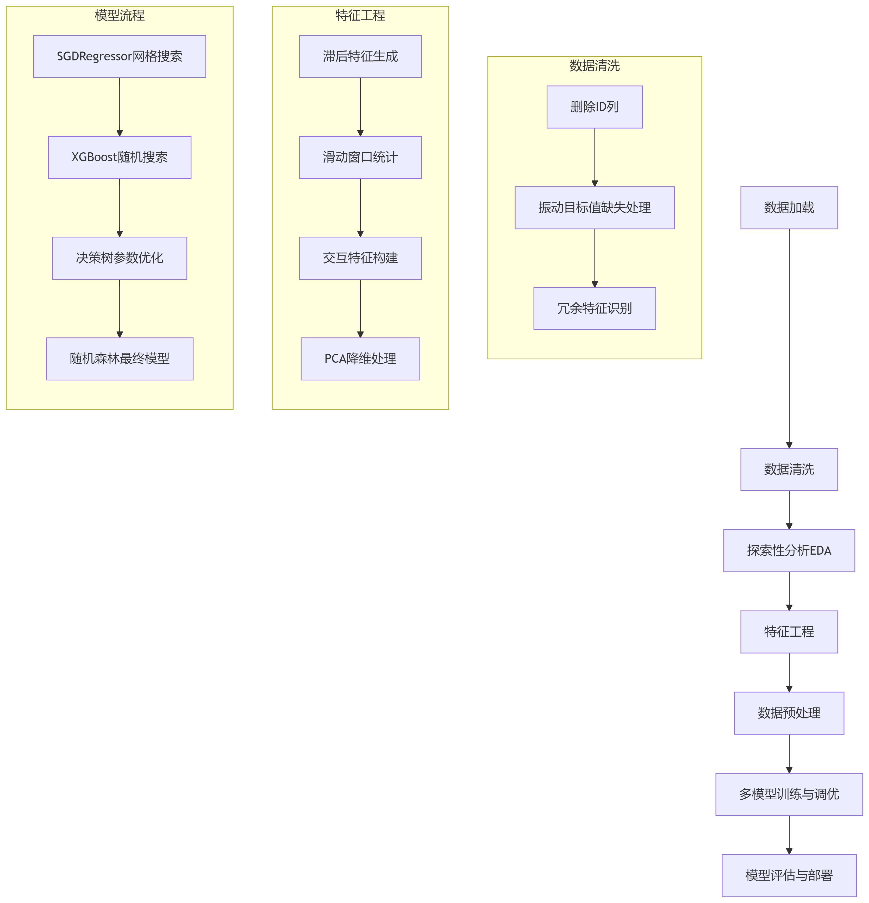
算法流程图

详细实现步骤解析

1. 数据特征深度解析

# 输入数据结构示例
{
    "timestamp": "2023-01-01 16:30:00"# 4Hz采样
    "revolutions": 1520,                 # 电机转速(与x1-x4强相关)
    "humidity": 62.3,                    # 湿度(与x5完全共线性)
    "x1": 0.87, "x2": 1.02, "x3": 0.93# 机电传感器组
    "x4": 1.15, "x5": 62.3,              # 物理传感器
    "vibration": 4.78                    # 目标值(单位:mm/s²)
}

2. 关键特征工程实现

# 滞后特征(捕捉时序依赖)
df["vibration_lag_1"] = df["vibration"].shift(1# 前1秒振动状态
df["vibration_lag_2"] = df["vibration"].shift(2# 前2秒振动状态


# 动态窗口统计(平滑噪声)
df["rolling_vibration"] = df["vibration"].rolling(10).mean()  # 2.5秒窗口均值
df["ema_vibration"] = df["vibration"].ewm(span=10).mean()     # 指数衰减加权


# 交互特征(物理规律建模)
df["humidity_x5"] = df["humidity"] * df["x5"# 湿度-传感器协同效应


# PCA降维(处理x1-x4强相关)
pca = PCA(n_components=2)
df[["PCA1", "PCA2"]] = pca.fit_transform(df[["x1","x2","x3","x4"]])

3. 模型优化核心技术

# 随机森林超参数空间
param_dist = {
    'n_estimators': [50, 150, 250],      # 树的数量
    'max_depth': [None, 15, 30],         # 树深度控制
    'min_samples_split': [2, 5],         # 节点分裂最小样本
    'min_samples_leaf': [1, 2],          # 叶节点最小样本
    'max_features': ['sqrt', 0.8]        # 特征采样比例
}


# 贝叶斯优化实现
opt = BayesianOptimization(
    estimator=RandomForestRegressor(),
    search_spaces=param_dist,
    cv=5,
    n_iter=50,
    scoring='neg_mean_squared_error'


所用模块

import numpy as np
import pandas as pd
import matplotlib.pyplot as plt
import seaborn as sns




from sklearn.impute import SimpleImputer
from sklearn.model_selection import train_test_split,GridSearchCV,RandomizedSearchCV,learning_curve,cross_val_score
from sklearn.preprocessing import StandardScaler
from sklearn.pipeline import make_pipeline
from sklearn.compose import ColumnTransformer
from sklearn.linear_model import SGDRegressor
from sklearn.tree import DecisionTreeRegressor
from sklearn.ensemble import RandomForestRegressor
from sklearn.decomposition import PCA
import xgboost as xgb


import warnings
warnings.filterwarnings('ignore')

1.所有代码均经过运行测试,没有问题。 

2.拍前请仔细阅读作品简介,这非常重要,因为涉及到不同的编程语言(Python或matlab)。

3.程序为特殊商品,经售出不退,有问题请及时联系。

4.建议有一定Python或Matlab基础的同学或工程师购买。

5.该代码不讲解哦。


创作时间: