2025年最好创新的LSTM-KAN网络模型python代码

作品简介

什么是KAN网络?

KAN网络,全称为Kolmogorov-Arnold Networks,是一种新型的神经网络架构,其设计灵感来源于Kolmogorov-Arnold表示定理。该定理表明,多元连续函数可以表示为有限数量的单变量连续函数和二元加法运算的复合。KAN网络正是基于这一理论,旨在通过在网络边缘(即权重)上引入可学习的激活函数,来提高模型的灵活性和表达能力,同时保持模型的解释性。

原理

KAN网络由多个KAN层组成,每个层都包含可学习的参数(如B样条函数的系数)。在正向传播过程中,输入数据通过各层时,首先与可学习的激活函数进行运算得到输出值;然后通过反向传播算法更新各层的参数以最小化损失函数。由于所有操作都是可微分的,因此可以使用反向传播进行训练。

权重与激活函数的创新:

传统MLP(多层感知器)中的权重是简单的线性系数,而KAN网络中的权重被可学习的单变量函数(如B样条函数)所替代。

这些可学习的激活函数位于网络的边上,而不是节点(神经元)上,使得每个权重都是一个独立的函数,从而提高了网络的灵活性和表达能力。

节点与边的角色:

在KAN网络中,节点主要负责简单的加法运算,而不包含非线性激活函数。非线性激活函数被移到了边上,即作为权重函数的组成部分。

这种设计减少了网络中的非线性元素数量,提高了计算效率,并保持了模型的可解释性。

B样条表示:

B样条是一种数学上具有良好性质的函数族,它可以被看作是一系列基础函数的线性组合。

在KAN网络中,B样条函数被用作可学习的激活函数,通过调整B样条的系数和节点位置,可以灵活地逼近各种复杂的函数形式。

特点

可学习的激活函数:KAN网络将可学习的激活函数应用于权重上,而不是像传统多层感知器(MLP)那样在节点(神经元)上使用固定的激活函数。这种设计使得KAN网络能够更灵活、更接近Kolmogorov-Arnold表示定理地处理和学习输入数据的复杂关系。

无线性权重矩阵:KAN网络没有传统的线性权重矩阵,每个权重参数都由一种可学习的一维样条函数(如B样条)替代。节点仅对输入信号进行求和,不进行任何非线性处理,非线性处理通过可学习的激活函数完成。

解释性:KAN网络具有很好的解释性,其可视化和交互性使得模型的行为和结果更容易被人类用户理解。这对于科学研究和实际应用中的模型验证和调整具有重要意义。

精度与效率:实验结果显示,KAN网络在数据拟合、偏微分方程求解等任务中可以达到或超过MLPs的准确度。同时,KAN网络具有更快的神经缩放定律,即随着模型规模的增加,性能提升速度更快。

广泛的应用前景:KAN网络不仅适用于函数拟合和偏微分方程求解等传统任务,还在时间序列预测、图结构学习、卷积神经网络改进等领域展现出巨大潜力。通过与其他模型的结合,KAN网络可以构建出更强大的预测和分析模型。

KAN结构


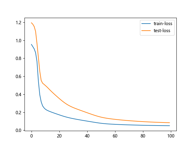
基于此,笔者整理了LSTM-KAN网络模型的python代码,该代码质量优异,注释清晰,配备了KAN网络的原文解读和使用说明,适合新手学习,并且在此基础上进行二创,适合所有科研人员。

值得注意:

1、使用数据集来源:西安市天气数据,采样频率为1h/次,预测对象为PM2.5浓度。

2、先运行data_visualization.py,做数据集的划分,确定预测变量;再运行LSTM-KAN.py,获得预测结果。

3、相关运行环境放置再requirements.txt中,根据需求进行配置。

4、运行结果保存在LSTM-KAN预测、LSTM-kan真实值的csv文件中。

5、图片保存在对应文件夹中。



创作时间: