【Simulink】电池Boost+PI+无差拍直流母线稳压

作品简介

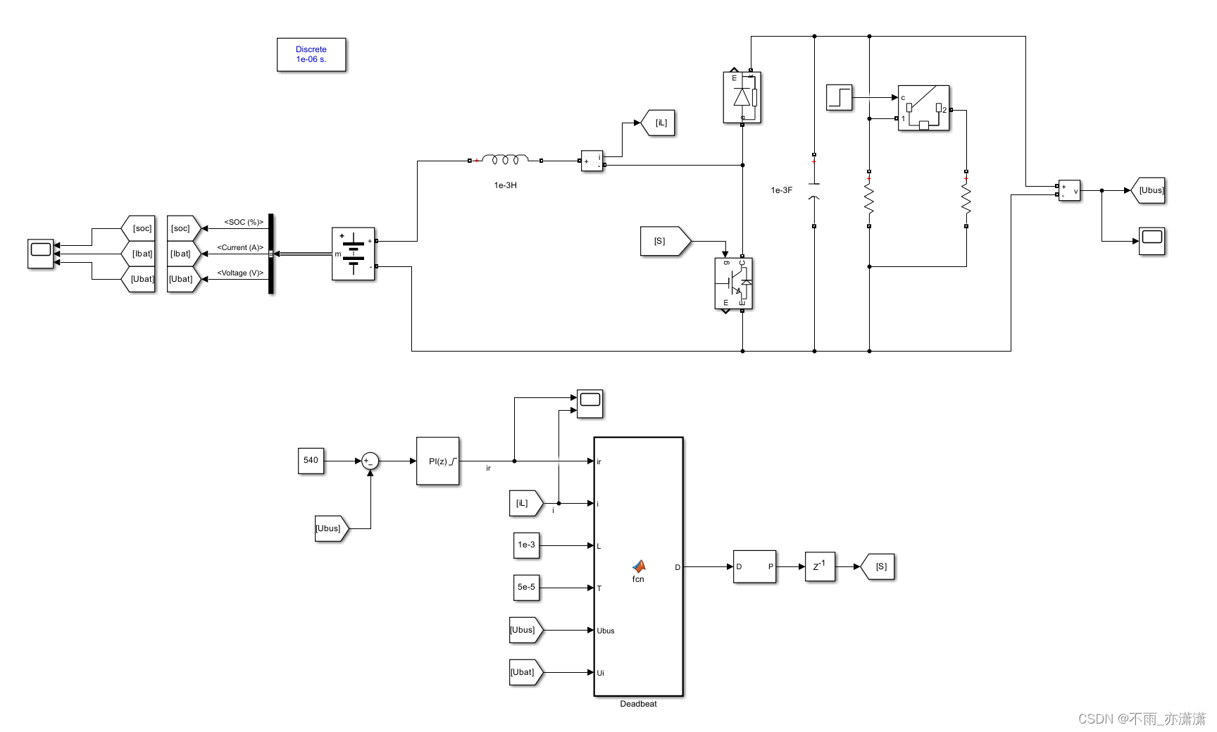
电池+Boost变换器+PI控制+无差拍控制+直流母线稳压

电压环控制采用PI控制,输出电感电流参考值;

电流环控制采用无差拍控制。

电池经过Boost升压变换器,与直流母线和阻性负载相连。

仿真时间为9s,0-3s时,母线电压参考值为24V,负载电阻为90Ω;3-6s时,母线电压参考值为20V,负载电阻为90Ω;6-9s时,母线电压参考值为20V,负载电阻为45Ω。

(提醒:代码量不多,是因为原理不难,我也没有必要故意写很长的代码。另外负载端可以自行修改,使得电池实现充放电功能)

Matlab版本:2022b 降低版本见主页

博客详解:https://xiao-xiao.blog.csdn.net/article/details/134801373



创作时间: