python:五种算法(GWO、HHO、WOA、PSO、SSA)求解23个测试函数(python代码)

作品简介

一、五种算法简介

1、灰狼优化算法GWO

2、哈里斯鹰优化算法HHO

3、鲸鱼优化算法WOA

4、粒子群优化算法PSO

5、麻雀搜索算法SSA

二、5种算法求解23个函数

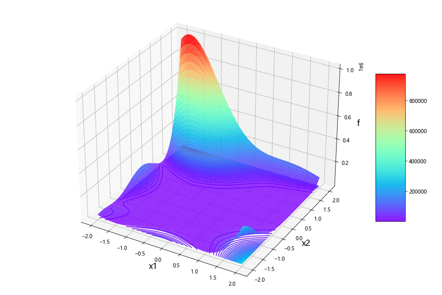
(1)23个函数简介


参考文献:

[1] Yao X, Liu Y, Lin G M. Evolutionary programming made faster[J]. IEEE transactions on evolutionary computation, 1999, 3(2):82-102.

(2)部分python代码

from FunInfo import Get_Functions_details
from WOA import WOA
from GWO import GWO
from PSO import PSO
from SSA import SSA
from HHO import HHO
import matplotlib.pyplot as plt
from func_plot import func_plot
plt.rcParams['font.sans-serif']=['Microsoft YaHei']
#主程序
function_name =1 #测试函数1-23
SearchAgents_no = 50#种群大小
Max_iter = 100#迭代次数
lb,ub,dim,fobj=Get_Functions_details(function_name)#获取问题信息
BestX1,BestF1,curve1 = WOA(SearchAgents_no, Max_iter,lb,ub,dim,fobj)#问题求解
BestX2,BestF2,curve2 = GWO(SearchAgents_no, Max_iter,lb,ub,dim,fobj)#问题求解
BestX3,BestF3,curve3 = PSO(SearchAgents_no, Max_iter,lb,ub,dim,fobj)#问题求解
BestX4,BestF4,curve4 = SSA(SearchAgents_no, Max_iter,lb,ub,dim,fobj)#问题求解
BestX5,BestF5,curve5 = HHO(SearchAgents_no, Max_iter,lb,ub,dim,fobj)#问题求解
#画函数图
func_plot(lb,ub,dim,fobj,function_name)#画函数图
#画收敛曲线图
Labelstr=['WOA','GWO','PSO','SSA','HHO']
Colorstr=['g','r','b','k','c']
if BestF1>0:
    plt.semilogy(curve1,color=Colorstr[0],linewidth=2,label=Labelstr[0])
    plt.semilogy(curve2,color=Colorstr[1],linewidth=2,label=Labelstr[1])
    plt.semilogy(curve3,color=Colorstr[2],linewidth=2,label=Labelstr[2])
    plt.semilogy(curve4,color=Colorstr[3],linewidth=2,label=Labelstr[3])
    plt.semilogy(curve5,color=Colorstr[4],linewidth=2,label=Labelstr[4])
else:
    plt.plot(curve1,color=Colorstr[0],linewidth=2,label=Labelstr[0])
    plt.plot(curve2,color=Colorstr[1],linewidth=2,label=Labelstr[1])
    plt.plot(curve3,color=Colorstr[2],linewidth=2,label=Labelstr[2])
    plt.plot(curve4,color=Colorstr[3],linewidth=2,label=Labelstr[3])
    plt.plot(curve5,color=Colorstr[4],linewidth=2,label=Labelstr[4])


plt.xlabel("Iteration")
plt.ylabel("Fitness")
plt.xlim(0,Max_iter)
plt.title("F"+str(function_name))
plt.legend()
plt.savefig(str(function_name)+'.png')
plt.show()
#




(3)部分结果
















三、完整python代码

包含完整python代码,点击main.py即可运行,包含收敛曲线及函数图。


创作时间: