六种最新优化算法(LSO、SWO、ZOA、EVO、KOA、GRO)求解23个基准测试函数(含参考文献及MATLAB代码)

作品简介

一、六种算法简介

(1)光谱优化算法LSO

光谱优化算法(Light Spectrum Optimizer,LSO)由Mohamed Abdel-Basset等人于2022年提出。

参考文献:Abdel-Basset M, Mohamed R, Sallam KM, Chakrabortty RK. Light Spectrum Optimizer: A Novel Physics-Inspired Metaheuristic Optimization AlgorithmMathematics. 2022; 10(19):3466. https://doi.org/10.3390/math10193466

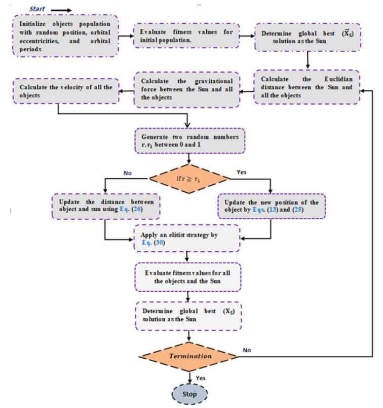
(2)蜘蛛蜂优化算法SWO

蜘蛛蜂优化算法(Spider wasp optimizer,SWO)由Mohamed Abdel-Basset等人于2023年提出,该算法模型雌性蜘蛛蜂的狩猎、筑巢和交配行为,具有搜索速度快,求解精度高的优势。蜘蛛蜂优化算法(Spider wasp optimizer,SWO)_IT猿手的博客-CSDN博客


参考文献:

[1]Abdel-Basset, M., Mohamed, R., Jameel, M. et al. Spider wasp optimizer: a novel meta-heuristic optimization algorithm. Artif Intell Rev (2023). https://doi.org/10.1007/s10462-023-10446-y

(3)斑马优化算法ZOA

斑马优化算法(Zebra Optimization Algorithm,ZOA)Eva Trojovská等人于2022年提出,其模拟斑马的觅食和对捕食者攻击的防御行为。斑马优化算法(Zebra Optimization Algorithm,ZOA)_IT猿手的博客-CSDN博客


参考文献:

E Trojovská, M Dehghani, P Trojovský. Zebra Optimization Algorithm: A New Bio-Inspired Optimization Algorithm for Solving Optimization Algorithm[J]. IEEE Access, 2022,10:49445-49473.

(4)能量谷优化算法EVO

能量谷优化算法(Energy valley optimizer,EVO)是MahdiAzizi等人于2023年提出的一种新颖的元启发式算法,其灵感来自关于稳定性和不同粒子衰变模式的物理原理。能量谷优化算法(Energy valley optimizer,EVO)_IT猿手的博客-CSDN博客


参考文献

Azizi, M., Aickelin, U., A. Khorshidi, H. et al. Energy valley optimizer: a novel metaheuristic algorithm for global and engineering optimization. Sci Rep 13, 226 (2023). https://doi.org/10.1038/s41598-022-27344-y

(5)开普勒优化算法KOA

开普勒优化算法(Kepler optimization algorithm,KOA)由Mohamed Abdel-Basset等人于2023年提出。


参考文献:Mohamed Abdel-Basset, Reda Mohamed, Shaimaa A. Abdel Azeem, Mohammed Jameel, Mohamed Abouhawwash, Kepler optimization algorithm: A new metaheuristic algorithm inspired by Kepler’s laws of planetary motion, Knowledge-Based Systems, 2023. DOI: https://doi.org/10.1016/j.knosys.2023.110454

(6)淘金优化算法GRO

淘金优化算法(Gold rush optimizer,GRO)由Kamran Zolf于2023年提出,其灵感来自淘金热,模拟淘金者进行黄金勘探行为。淘金优化算法(Gold rush optimizer,GRO)提供MATLAB代码_IT猿手的博客-CSDN博客


参考文献: K. Zolfi. Gold rush optimizer: A new population-based metaheuristic algorithm. Operations Research and Decisions 2023: 33(1), 113-150. DOI 10.37190/ord230108

二、23个基准测试函数简介

测试集:23组基本测试函数简介及图像(提供python代码)_常用测试函数有几个典型_IT猿手的博客-CSDN博客

在智能优化算法的性能测试过程中,经常需要借助一些测试函数对算法的全局搜索和局部搜索的性能测试。CEC(国际进化计算会议) 测试函数,常用的23组整理如下:

参考文献:

[1] Yao X, Liu Y, Lin G M. Evolutionary programming made faster[J]. IEEE transactions on evolutionary computation, 1999, 3(2):82-102.

三、求解结果

(1)部分代码

Function_name='F8';%测试函数F1-F23(可以修改)
addpath('./AlgorithmCode/')%添加算法路径
SearchAgents_no=100; % 种群大小(可以修改)
Max_iteration=100; %最大迭代次数(可以修改)
[lb,ub,dim,fobj]=Get_Functions_details(Function_name);%获取测试函数上下界、维度及目标函数
for i=1:size(AlgorithmName,2)%遍历每个算法,依次求解当前问题
[Best_score,Best_pos,Convergence_curve]=Algorithm(SearchAgents_no,Max_iteration,lb,ub,dim,fobj);%当前算法求解
%将当前算法求解结果放入data中
data(i).Best_score=Best_score;%保存该算法的Best_score到data
data(i).Best_pos=Best_pos;%保存该算法的Best_pos到data
data(i).Convergence_curve=Convergence_curve;%保存该算法的Convergence_curve到data
end

(2)部分结果









四、完整MATLAB代码

文件夹内包含六种优化算法(LSO、SWO、ZOA、EVO、KOA、GRO)求解23个测试函数的完整MATLAB代码,包含使用说明及参考文献,点击main.m即可运行,运行的结果图将自动保存到Picture文件夹内。


创作时间: