背包问题:开普勒优化算法(KOA)求解背包问题(Knapsack Problem,KP)

作品简介

一、背包问题

背包问题模型及测试集简介_IT猿手的博客-CSDN博客

参考文献:

[1]耿亚,吴访升.基于粒子群-模拟退火算法的背包问题研究[J].控制工程,2019,26(05):991-996.

二、开普勒优化算法

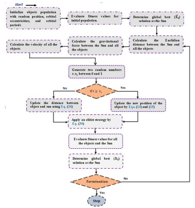
开普勒优化算法(Kepler optimization algorithm,KOA)由Mohamed Abdel-Basset等人于2023年提出。

参考文献:Mohamed Abdel-Basset, Reda Mohamed, Shaimaa A. Abdel Azeem, Mohammed Jameel, Mohamed Abouhawwash, Kepler optimization algorithm: A new metaheuristic algorithm inspired by Kepler’s laws of planetary motion, Knowledge-Based Systems, 2023. DOI: https://doi.org/10.1016/j.knosys.2023.110454

三、开普勒优化算法求解背包问题

部分Matlab代码:

% 背包问题,共包含9个数据集,修改Function_name即可测试不同数据集
close all
clear 
clc
SearchAgents_no=30; % 种群大小
Function_name='F1'; %F1-F9
Max_iteration=100; % 最大迭代次数
[lb,ub,dim,fobj]=Get_Functions_details(Function_name);%获取数据集信息
[fMin,bestX,curve]=KOA(SearchAgents_no,Max_iteration,lb,ub,dim,fobj);%算法求解
ShowResult;%显示结果

部分结果:

3.1数据集1求解结果

所求得的背包总价值 : 295

背包的理论最大容量 : 269

所求得的背包的容量 : 269

算法选取的物品序号 : 2  3  4  8  9 10

算法选取的物品质量 : 4 60 32 62 65 46

算法选取的物品价值 : 10 47  5 61 85 87

3.2数据集2求解结果

所求得的背包总价值 : 445.0789

背包的理论最大容量 : 375

所求得的背包的容量 : 373.3176

算法选取的物品序号 : 3  5  7  9 11 12 14 15

算法选取的物品质量 : 47.9873   74.6605   51.3535   36.4452   44.5692    0.4669   57.1184   60.7166

算法选取的物品价值 : 58.5009    82.284   71.0501   9.14029   98.8525   11.9083   53.1663   60.1764

3.3数据集3求解结果

所求得的背包总价值 : 925

背包的理论最大容量 : 878

所求得的背包的容量 : 858

算法选取的物品序号 : 1  2  3  4  5  7  8  9 10 11 13 14 15 17 18 19

算法选取的物品质量 : 92  4 43 83 84 92 82  6 44 32 56 83 25 70 48 14

算法选取的物品价值 : 44 46 90 72 91 75 35  8 54 78 77 15 61 75 29 75

四、参考代码

文件夹内包含9个背包问题的所有Matlab代码,点击main.m即可运行。


创作时间: