让任何人都能不用注册、不用账号密码、不用科学上网,纯免费不限制次数的畅玩chatgpt。
让任何零基础的朋友都能快速、简单的学会各种指令,让chatgpt真正能帮到你的生活和工作。
哪怕你现在用不到本手册,也不允许自己不懂、不会用、被淘汰!全世界的大佬和普通人很多已经开始用chatgpt来改变工作和生活,懂的人自然懂,不懂的人未来会后悔的!
本手册适合人群:
1.从来都没有玩过chatgpt的朋友。
2.简单玩过chatgpt,但是依然觉得自己不会玩的朋友。
3.不想花钱使用别人的chatgpt站,就想纯免费使用的朋友。
本手册是今年1月份撰写的,也就是chatgpt刚火没多久的时候。目前已经有很多大佬是靠我这个手册启蒙的,所以本手册很适合刚接触chatgpt的朋友。如果您很会使用chatgpt,那么推荐您购买我5月份写的另一本手册《玩赚:108种ChatGPT变现和创业思维手册》—— 让“风口”带你去致富(智慧进阶版)》(直接点击进入),这本手册还有免费的chatgpt4.0镜像站供使用。
《chatgpt无障碍使用珍藏手册》是本人呕心沥血制作,原创近9万字!无论您是高端的技术人员或者很了解chatgpt,亦或是刚接触chatgpt的小白,这本手册可能都很适合您!手册用的是字节跳动官方旗下的“飞书”在线文档建立的,所以大家请把心放到肚子里,资料保证真实有效,而且毫无夸大成分。整体目录详情如下:
整体目录排版方式清晰、美观,方便大家更容易找到相关内容,目录排版方式如下:(截图)
整体手册内容除去第八节外,主要内容是涵盖以下七大部分,看完后您自己感觉到底值不值56元?值,您就购买!
一:手册版权和公证(纯原创作品就是安心!)
手册里面的内容都是我的原创,同时已经获得了文字、视频等全部的产权认证(发表权、署名权、修改权、修改权、作品保护完整权、复制权、发行权、出租权、展览权、表演权、放映权、广播权、信息网络传播权、摄制权、改编权、翻译权、汇编权、其他权力),并且由北京国信公证处进行了数据公证和保管。
本手册整个版权认证费用都不止56元吧?所以56元买一个有全部版权认证和公证的文档不冤,也不吃亏!
二:chatgpt镜像站推荐
chatgpt镜像站的含义是:接的chatgpt官网接口做的站点,这样的站点和chatgpt官网是一样的效果!你再也不用花几十块钱买别人的账号或者花上百元包月使用别人的chatgpt接口搭建的网站了,免费使用不舒服吗?
承诺:不用注册账号、不用登录、不用科学上网、不用花钱(纯免费),不限制次数,里面的这些镜像站随意选择一个你喜欢的打开即用。
备注:如果不是“承诺”中所说的这样,可全额退款,面包多第三方托管费用,不用担心被骗。
除了纯免费使用的chatgpt3.5镜像站,也有chatgpt4.0镜像站的推荐。
您平时购买别人的一个chatgpt账号都要几十块钱甚至一百多块钱一个,而且用完还要重复购买,而这里的镜像站却全部免费,您说本手册值不值56元?
三:chatgpt所能解决的问题
这节可以忽略不计,只是让第一次接触chatgpt的朋友能快速了解chatgpt可以用来做很多很多事。

四:chagtgpt官网注册步骤
放着上面不用注册账号、不用登录、不用科学上网、不用花钱(纯免费),不限制次数畅玩的镜像站不用,非要自己花钱注册和使用chatpgt官网的“金主”也不用担心,你不用去花钱买别人的注册教程了,手册里自带教程。
这里还是强烈建议大家不要自己注册官网,就用手册里面的镜像站就可以了!
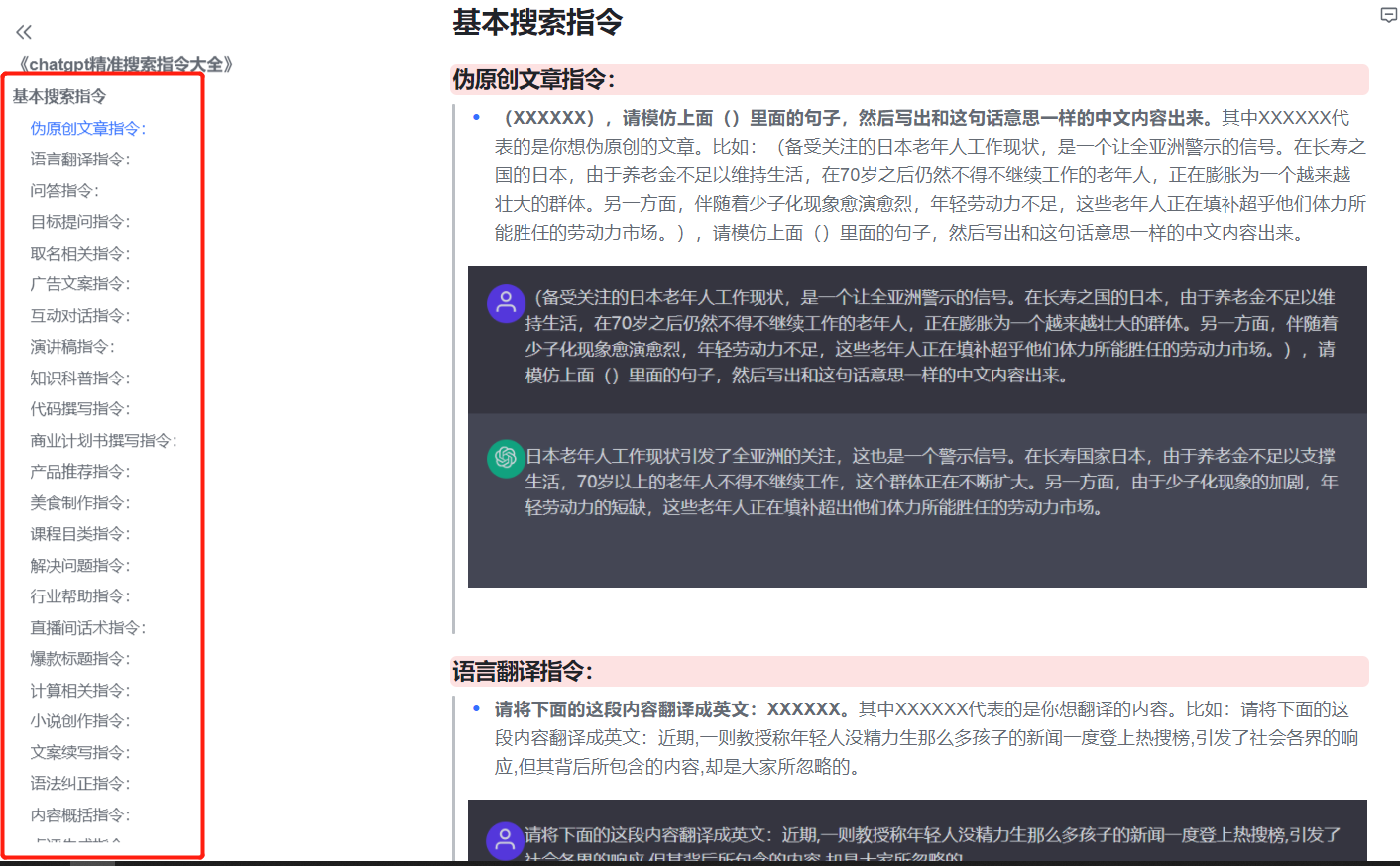
五:chatgpt搜索指令大全
为了让更多的朋友能更好的通过chatgpt来获得自己想要的答案,这里原创了相关的搜索指令,供大家免费使用。同时,还将不定期的对搜索指令进行增加和完善。
承诺:所有的搜索指令都是我自己写的,同时经过实操后展现出来的,因为我本身就是从事了10多年的搜索引擎算法,所以根本无需像其他人一样直接复制国外人的指令。大家请配合使用,不断完善中,永远不收费!
别人从网上抄袭过来的各种指令卖了几十元上百的,我这里免费给你用,还有版权认证,您说整个手册值不值56元?
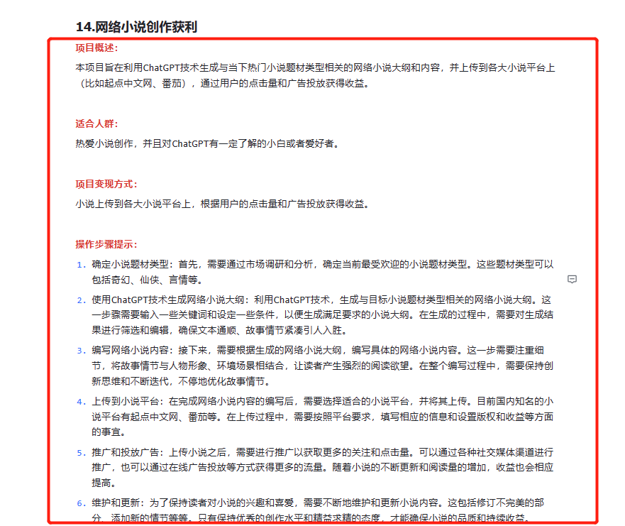
六:chatgpt变现创业项目及教程
这里面展示了很多利用我自己利用chatgpt进行变现的教程都是实操后整体操作步骤完整展示的,免费查看、免费使用,更有28个变现和创业项目(包括项目名称、项目概述、适合人群、项目变现方式、操作步骤提示、网络宣传渠道、网络宣传文案参考、扩展思路、注意事项、chatgpt指令参考(截图)等十个方面多进行阐述。)不仅给你利用chatgpt的变现项目思维,更能给你变现、推广的灵感!
这里我将28个变现和创业项目中的第十四个项目《网络小说创作获利》拿出来做完整的展示(其余项目也是一样按照这个类型撰写的)
我们都知道别人卖一种变现课程动辄就99元、199元,我这么多原创的变现和创业项目,从项目名称、项目概述、适合人群、项目变现方式、操作步骤提示、网络宣传渠道、网络宣传文案、扩展思路、注意事项、每个项目都含chatgpt指令参考(截图)共10个方面来阐述,值个56元不过分吧?关键还是原创的!
七:其他实用AI工具推荐
直接将目前大家可能用到的AI工具也放在手册里面了,方便大家去使用,没有什么技术含量,就是单纯的方便大家用。
无论您现在是做什么行业的,您都应该要趁早入手这本手册,因为“生成式人工智能”时代已经来了!会用chatgpt的人更容易成为“社会精英”,因为:
1.你一个人可以干一家公司10几个人的工作量,而且还干的好!
2.你可以利用chatgpt快速弄懂各种你想了解的行业知识。
3.为了不被裁员,你更应该要尽快学习chatgpt,而且还要精通指令的运用。
本手册目前全国统一价为56元,连你出去请朋友吃一顿饭的钱都不够,就可以把它拿下带回家!你就可以悄悄的让自己学会一门当下风口中的技术,让自己悄悄的变强大,难道不值得吗?难道不划算吗?难道我们普通人就不应该去提升自己的技能吗?
因为本手册的特殊性和着实强悍性,根据战略安排,随时会恢复到299元的原价!想让自己变得更强的朋友,请抓紧入手!
目前面包多平台给本手册的估价为:24783.34元
总之,2023年,你必须让自己变得更强大!变得让人刮目相看!你还是你,你已不再是之前的你!
部分客户对本手册的评价!(评价内容未做任何修改和遮挡,愿意对客户评价的真实性承担一切法律责任)
请你用支付宝付款!因为面包多平台目前不支持微信付款!!!
您在此页面成功购买后可以添加我的微信,如果需要,我会拉你进群(群里目前人群有摄影师、大学生、设计师、各行业总监等)。我们打造了一个“真正无广告”、“纯互帮互助”的群,让各行业大佬,哪怕身价过亿、普通人都能紧密的在一起畅聊!无论是找工作、创业、副业、寻求帮助、人脉结识……都可以在群里得到帮助!大家一起共同交流学习,希望大家在2023年真正能让自己成为技能高超的人,还能利用这些去实实在在赚到钱。
本人热爱并且热衷于“研究”各种chatgpt相关的高级指令,如果您有需要私人定制指令来解决各种企业高难度、超高难度的实际问题,可以添加我的微信谈合作;如果您不想购买我的产品,就是纯粹想和我交个朋友,也可以的,毕竟天南地北,相识就是一场缘分!我的微信:dzs095 或者直接扫下面二维码:
已经这么优秀了,可能还会有极少部分的朋友会给差评,我实在是想不明白为什么会这样?也许有人可能是真的看不懂吧,也有可能是有些朋友喜欢给差评吧……其实我知道,一个真正好的东西就不该卖56元这样的低价,因为价格越低,客户群体就不一样了,自然会有差评,但是无所谓,我不想卖高价割韭菜,自己挺直腰杆做人,管他呢!我更希望有更多的朋友能因为我这个手册收获更多适用的东西!
本人还有以下四个原创版权和在北京国信公证处进行公证的作品:
1.《玩赚:108种ChatGPT变现和创业思维手册》—— 让“风口”带你去致富(智慧进阶版)点击直接进入!由浅入深的讲解chatgpt的理论和实操知识(没有太多的大道理),同时着重围绕chatgpt变现和创业的108种思维(每个项目都完整包含:项目名称、项目概述、适合人群、项目变现方式、操作步骤提示、网络宣传渠道、网络宣传文案、扩展思路、注意事项、每个项目都含chatgpt指令参考(截图)共10个方面。
2.《MidJourney零基础教学:在线提示词查询字典》(中文提示词版,同样适合Stable Diffusion)点击直接进入!像查字典一样,让大家把脑子里想要的各种设计图给简单、快速生成出来!本字典适合MidJourney国内接口站,不用科学上网直接在国内畅玩的MidJourney;以及畅玩Stable Diffusion。一个10岁的孩子看懂本手册也能成为设计大师!
3.《MidJourney零基础教学:在线提示词查询字典》(中英文提示词版(同样适合Stable Diffusion)点击进入!像查字典一样,让大家把脑子里想要的各种设计图给简单、快速生成出来!本字典适合MidJourney官网以及不用科学上网直接在国内畅玩的MidJourney接口站。以及畅玩Stable Diffusion。一个10岁的孩子看懂本手册也能成为设计大师!
4.在7月13日正式上线的《AI写作魔法师:精准模仿任意爆款文章精髓大揭秘》(直接点击进入),只要你会打字,哪怕你没有一丁点的文采,你也可以通过心中所想的某个标题、所写的某段内容去随意模仿出任何一篇阅读量百万、千万的任意题材、任意领域、任意赛道的爆款文章的写作风格、写作手法、每个段落的用词、文章整体结构、文章的逻辑性、文章的整体精髓来简单、快速生成同样式的另一篇原创新文章。