多目标优化算法:多目标袋獾优化算法MOTDO

作品简介

一、袋獾优化算法TDO

1.1算法简介

袋獾优化算法(Tasmanian Devil Optimization,TDO)由MOHAMMAD DEHGHANI等人于2022年提出,该算法模拟了自然界中袋獾进食行为。TDO思路新颖,高效快捷。

袋獾体型矮胖及粗壮,头大尾短。贮存脂肪的尾部是袋獾健康的指标,因为瘦削的尾部代表袋獾健康欠佳。袋獾的毛发呈黑色,不过胸部和臀部往往带有小块白色的毛。身长525-800毫米,尾长230-300毫米,体重4.1-11.8千克。毛色深褐或灰色,喉部及臀部具有白色块斑,吻为浅粉色。体形与 鼬科 动物相近。腹部生有 育儿袋 袋獾和其他有袋动物不同之处在于其前足比后足稍长。它们可以最高时速13公里(8.1英里)奔跑。雄性袋獾体型一般较雌性为大:雄性平均身长为652毫米(其中尾部长258毫米),平均体重则为8公斤;雌性平均身长则为570毫米(其中尾部长244毫米),平均体重6公斤。野生袋獾的寿命为6年,受饲养的袋獾则较长寿。

1.2算法原理

袋獾优化算法模拟了袋獾进食行为,一是依靠腐肉,二是依靠狩猎。在袋獾觅食中,如果腐肉存在,袋獾则以腐肉为食,否则袋獾将寻找猎物,采取狩猎方式获取食物。

1.2.1策略1:以腐肉为食(全局勘探阶段)

该阶段模拟了袋獾更加喜欢以腐肉为食,而非狩猎,其位置更新如下:

1.2.2策略2:以狩猎为食(局部开采阶段)

该阶段分为寻找猎物和攻击猎物:

寻找猎物阶段袋獾位置更新如下:

攻击猎物阶段袋獾位置更新如下:

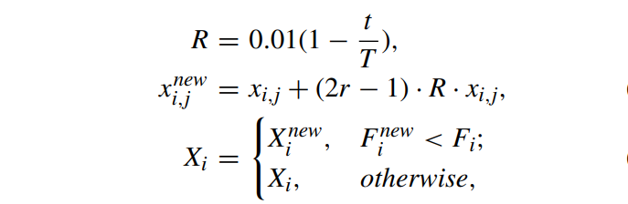
1.3算法流程

二、多目标袋獾优化算法MOTDO

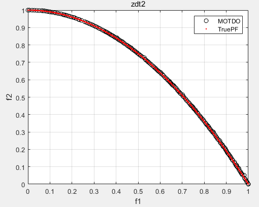
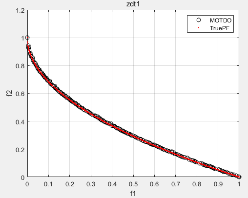
多目标袋獾优化算法(Multiple Objective Tasmanian Devil Optimization,MOTDO)由袋獾优化算法的优良策略与多目标优化思想融合而成。为了验证所提的MOTDO的有效性,将其在46个多目标测试函数(ZDT1、ZDT2、ZDT3、ZDT4、ZDT6、DTLZ1-DTLZ7、WFG1-WFG10、UF1-UF10、CF1-CF10、Kursawe、Poloni、Viennet2、Viennet3)以及1个工程应用(盘式制动器设计)上实验,并采用IGD、GD、HV、SP进行指标评价。

部分结果如下:

ZDT1:

ZDT2:

ZDT3:

ZDT4:

盘式制动器设计:

三、参考代码

文件夹内包含所有代码(46个多目标测试函数+1个工程应用+4种评价指标),点击main.m即可运行。


创作时间: