多目标优化算法:多目标非洲秃鹫优化算法MOAVOA(Matlab代码)

作品简介

一、算法简介

非洲秃鹫优化算法(African vultures optimization algorithm,AVOA)由Benyamin Abdollahzadeh等人受非洲秃鹫的觅食导航行为启发于2021年提出,该算法速度快,求解精度高,广泛应用于单目标优化。

非洲秃鹫,体长94厘米,翼展218-220厘米,体重4150-7200克。是非洲最常见的体型中等的兀鹫。眼睛黑色,黑色的鸟喙有点钩。黑头,顶冠苍白,头部和脖子裸露出黑色的皮肤,体羽通常是奶油色、黄褐色至深褐色,背部、后腰及臀部白色,尾巴黑褐色,具白色羽缘;臀部有白色羽毛和流苏羽。虹膜呈黑褐色,腿部黑色。颈部两侧底部出现两个小的裸露部位。栖息于草原、稀树草原、沼泽和稀疏林地等森林覆盖率低的开放地区。也生活在溪流边缘和荆棘丛生的灌木林中。会成对和形成5-20对松散的集群活动。通常在找到食物时会聚集数十甚至数百只的大群,经常在不到10分钟的时间内就将觅到的动物尸体清洁干净。每只每餐最多可吃1千克肉。分布范围从毛里塔尼亚始,东到埃塞俄比亚,南到东非和南非。

二、算法原理

2.1 确定任何一组中最好的秃鹫


2.2 饥饿率


2.3 勘探阶段

2.4 开发阶段

2.4.1第一阶段开发


2.4.2第二阶段开发


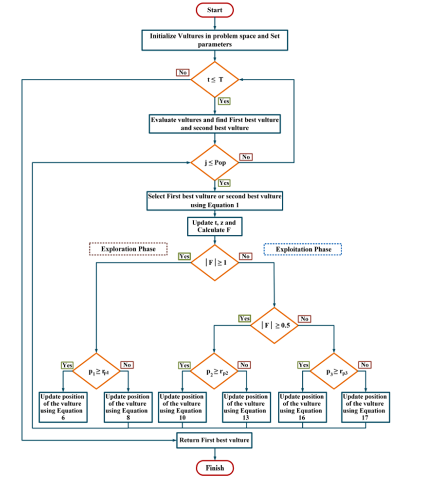
三、算法流程图


四、多目标非洲秃鹫优化算法MOAVOA

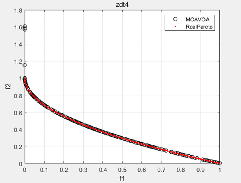
将非洲秃鹫优化算法的优良策略与多目标优化算法框架结合形成多目标非洲秃鹫优化算法(MOAVOA),为了验证所提的MOAVOA的有效性,将其在46个多目标测试函数(ZDT1、ZDT2、ZDT3、ZDT4、ZDT6、DTLZ1-DTLZ7、WFG1-WFG10、UF1-UF10、CF1-CF10、Kursawe、Poloni、Viennet2、Viennet3)上实验。

CF1:


UF2:


WFG3:


ZDT3:


ZDT4:


DTLZ5:


Kursawe:


Viennet3:


五、源代码

源文件夹中包含46个多目标测试函数的所有代码,可以直接运行,支持二次开发。


创作时间: