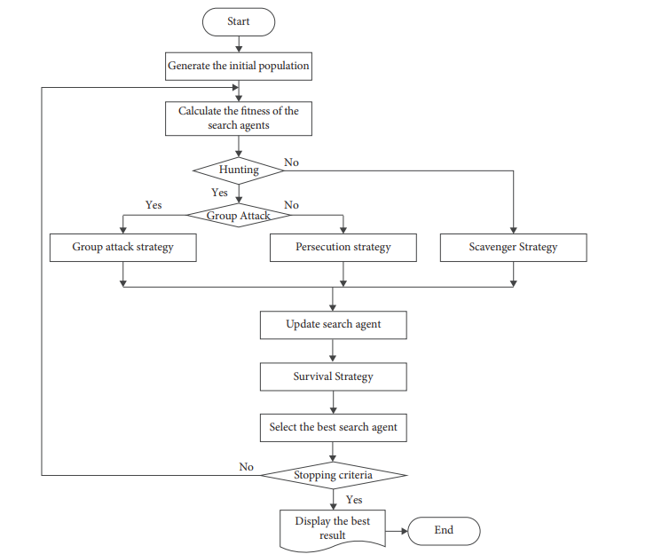
算法原理:
野狗优化算法(DOA)由Peraza-Vázquez等人于2021年模仿澳大利亚野狗的社会行为。该算法的灵感来自野狗的狩猎策略,这些策略包括迫害攻击,分组策略和拾荒行为。为了提高该方法的整体效率和性能,DOA中制定了四条规则的三种检索策略。

参考文献:
源文件:
将DOA算法用于求解CEC2013数据集,其维度均为1000,包含15个测试函数。
实验结果:
DOA在CEC2013中F1的求解结果,增大迭代次数效果更佳,DOA作为2021年最新算法在求解大规模优化问题CEC2013上具有极大的潜力。