多目标优化算法:多目标萤火虫算法MOFA(MATLAB代码)

作品简介

算法原理:


实验结果:

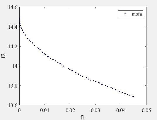
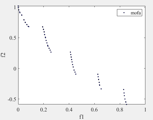
将MOFA在ZDT1、ZDT2、ZDT3、ZDT4、ZDT6上测试:

ZDT1:


ZDT2:


ZDT3:


ZDT4:


源程序:



创作时间: