多目标优化算法:多目标蝙蝠优化算法MOBA(MATLAB代码)

作品简介

算法原理:

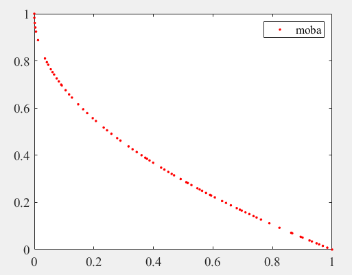
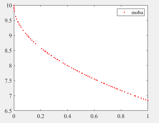
实验结果:

将MOBA分别在ZDT1、ZDT2、ZDT3、ZDT4、ZDT6上测试:

ZDT1:

ZDT2:


ZDT3:


ZDT4:


ZDT6:

源文件:


创作时间: