[Kindle汉语辞典] 漢語合典 · 至善(十三合一)

作品简介

若购买《漢語合典 · 至善》,可免费获取 《成語合典》和《辞海百科》,并可获得《古語合典》五折优惠码。

(若要查看文章初始内容及之前更新记录,请往下滑)

2022-04-28 更新v3.2

(经长时间断续摸索研究,解决释义截断问题,唯一的缺陷已补足。)

2022-04-24 更新 v3版


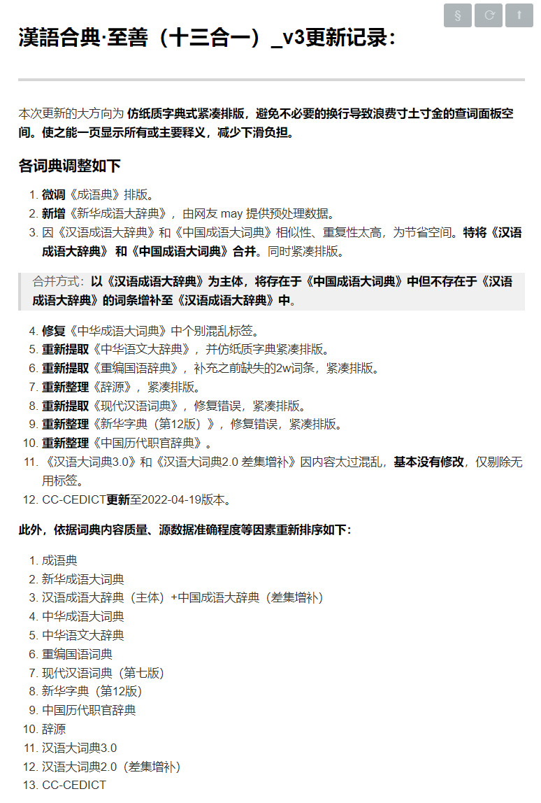
2022-01-27更新

突破生成限制,额外添加三部词典,现为“十三合一”,十三部词典分别为(查词顺序亦为此,黑体为新增词典):

  1. “教育部”成語典
  2. 中国成语大辞典
  3. 汉语成语大辞典
  4. 中华成语大词典
  5. 中華語文大辭典
  6. “教育部”重編國語辭典
  7. 辭源
  8. 漢語大詞典(3.0)
  9. 漢語大詞典2.0差集增补(补充了3.0中缺失的数万字词)
  10. 现代汉语词典
  11. 新华字典
  12. 中国历代职官辞典
  13. CC-CEDICT(更新至2022-01-07版本)


2021-06-07 文章初始内容

基于原《漢語合典》,历时数月,十次迭代更新之作。

十部词典合一,分别为(查词顺序亦为此,黑体为新增词典):

  1. “教育部”成語典
  2. 中华成语大词典
  3. 中華語文大辭典
  4. “教育部”重編國語辭典
  5. 辭源
  6. 漢語大詞典
  7. 现代汉语词典
  8. 新华字典
  9. 中国历代职官辞典
  10. CC-CEDICT(2021-06-02)

原《漢語合典》下载量过千,广受好评。现根据数月的使用做出如下修改及更新,也是最后的更新。

修改内容:

  1. 词条数量:1557638,全网最大Kindle汉语词典,无可匹敌的查词能力,已达极限。
  2. 更名为《漢語合典 · 至善》。
  3. 修正了原《漢語合典》中「中華語文大辭典」、「辭源」和「重編國語辭典」中的一些错误。
  4. 重新调整排版,释放大量查词面板空间。
  5. 简繁字词通搜。
  6. 除除CC-CEDICT外,其余词典释义末尾处均增加词典名称,以方便查看当前释义出自何部词典。
  7. 为保证释义内容准确性,各词典内容或简或繁,均保持原貌,未做更改。
  8. 封面微调,增加”至善“二字,字样来自汉典网站。


词典展示:











创作时间: