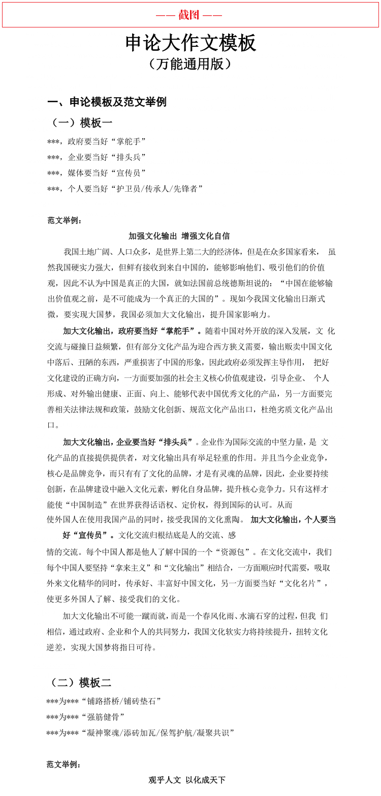
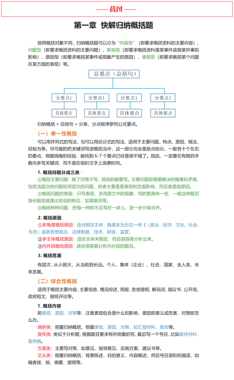
2010年-2026年浙江省公务员招聘考试笔试历年真题65套(持续更新)

作品简介





创作时间: