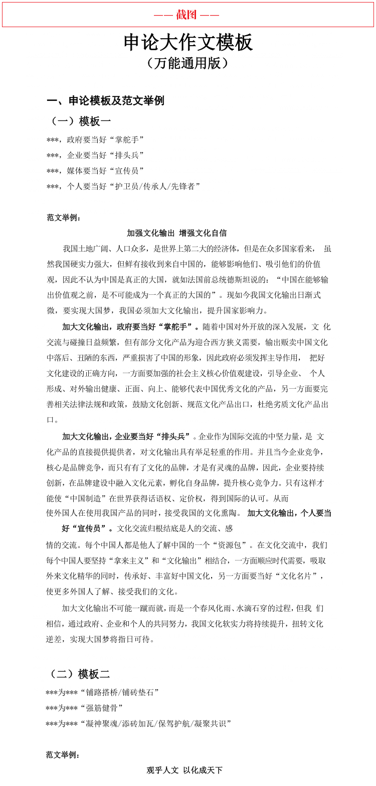
2014年-2025年山西省公务员招聘考试笔试历年真题33套(持续更新)

作品简介




创作时间: