电力电子仿真(四十七)【独家】全网最全基于四开关buck-boost变换器的电压闭环仿真研究(仿真+原理讲解+Visio

作品简介

电力电子仿真(四十七)【独家】全网最全基于四开关buck-boost变换器的电压闭环仿真研究(仿真+原理讲解+Visio绘图)







随着 5G 基站和光伏系统等高频高效场景对电源性能要求的持续提升,传统 Buck-Boost 变换器在效率损耗、电压应力以及动态响应等方面的固有缺陷日益凸显。 四开关 Buck-Boost 变换器(Four-Switch Buck-Boost,FSBB)凭借宽输入电压范围、 功率双向传输和高功率密度等优势,成为解决上述问题的关键方案。

1 Buck-Boost变换器工作原理分析

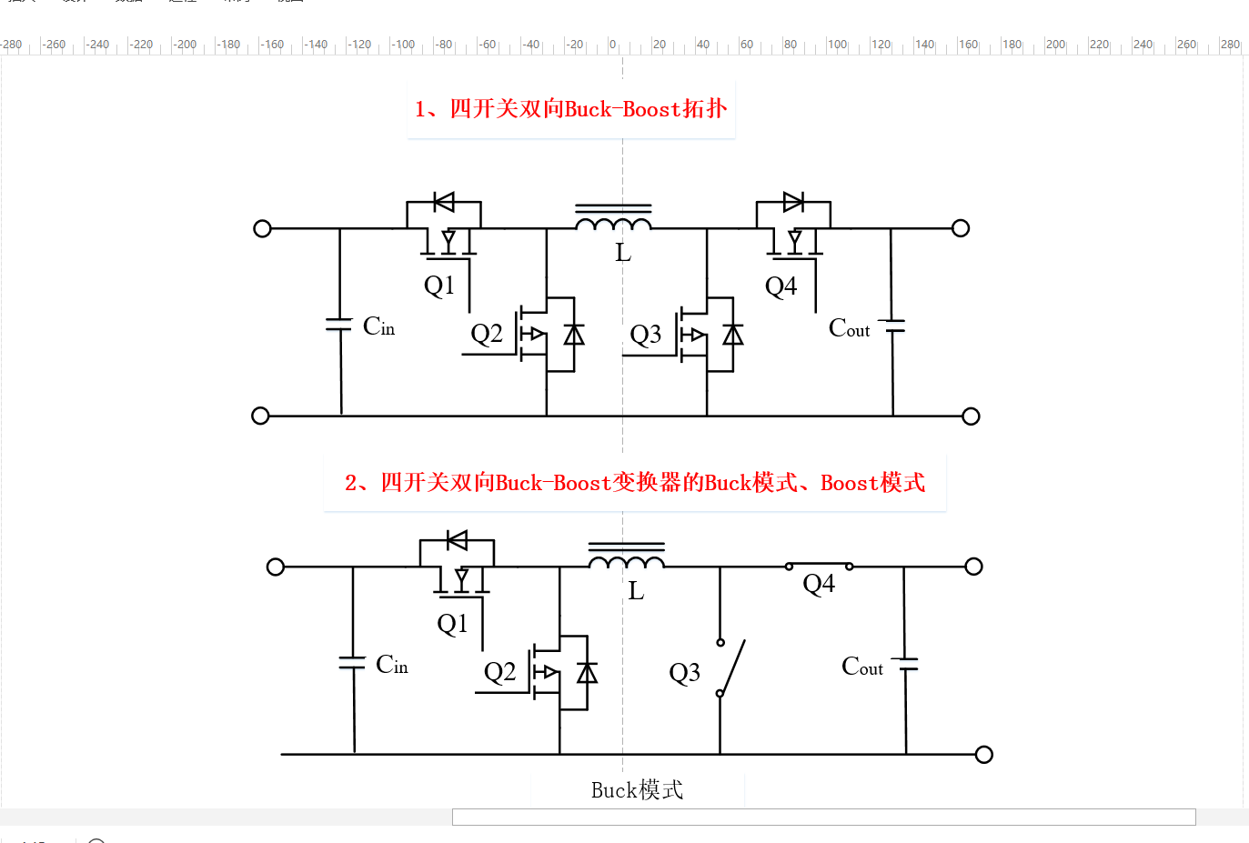
双向Buck-Boost拓扑简介

双向Buck-Boost电路拓扑是由同步Buck电路同步Boost电路级联而成。传统的Buck电路和Boost电路中由二极管续流,但在低压大电流场合,由于二极管上存在导通压降,会引起较大的导通损耗。利用MOS管代替传统的Buck电路和Boost电路中的续流二极管,由于MOS管开通时的管压降相对较低,能够显著降低电路中半导体的导通损耗,这种方式称为同步整流


图1.1 双向Buck-Boost电路

即如上图1.1所示,双向同步整流Buck-Boost电路是由同步Buck电路同步Boost电路构成,其中MOS管Q1,Q2和电感L构成同步Buck降压变换器电路,MOS管Q3,Q4和电感L构成同步Boost升压变换器电路。

由于同步整流Buck-Boost拓扑左右完全对称,即MOS管Q3,Q4和电感L也可以构成同步Buck降压变换器电路,MOS管Q1,Q2和电感L也可以构成同步Boost升压变换器电路。因此同步整流Buck-Boost电路在任何一方向上均可以实现升降压功能,即电路能量可以双向流动。

以左侧为输入,右侧为输出为例子,分析电路工作原理。当Q4常闭,Q3常开,Q1与Q2以特定占空比互补导通,则电路工作于Buck模式,如图1.2所示;当Q1常闭,Q2常开,Q3和Q4以特定占空比互补导通,则电路工作于Boost模式,如图1.3所示;当Q1和Q2,Q3和Q4均特定占空比互补导通,则电路工作于Buck-Boost模式(混合混合模式),如图1.1所示。

1.2 Buck工作模式

当输出电压显著小于输入电压时,电路工作在降压区(Buck模式),此时Q1和Q2以特定占空比互补导通,Q4常闭合Q3常开,电路等效于同步Buck电路。在实际应用中,Q1与Q4的为上管,通常采用自举升压的驱动方式,即对于Q4而言,在一个开关周期内,Q3需要有特定的导通时间,否则当Q4的自举电容能量损耗完时,Q4将截止。即该应用场合,可以使得Q3以很小得占空比导通,即Q4以接近满占空比导通。

当Q1开通Q2关断时,其等效电路如图1.4所示,输入Vin通过Q1为电感 L1 储能并为负载供电,电感两端的电压为Vin-Vout,电感电流线增加,电感储能,输出电容储能。 

此时,输入输出电压,电感电流的关系为:


当Q1关断Q2开通时,其等效电路如图1.5,所示由于电感电流不能突变,电感电流方向不变,通过Q2进行续流,电感两端的电压为-Vout,电感电流线性减少,电感放能。

当Q1关断Q2开通时,其等效电路如图1.5,所示由于电感电流不能突变,电感电流方向不变,通过Q2进行续流,电感两端的电压为-Vout,电感电流线性减少,电感放能。

图1.6 Buck模式工作波形


1.3 Boost工作模式

当输出电压显著大于输入电压时,电路工作在升压区(Boost模式),此时Q3和Q4以特定占空比互补导通,Q1常闭合Q2常开,电路等效于同步Boost电路。

当Q3开通Q4关断时,其等效电路如图1.7所示,输入Vin通过Q3为电感 L 储能并为负载供电,电感两端的电压为Vin,电感电流线增加,电感储能,输出电容为负载供电。


图1.7 Boost模式电感储能阶段


1.4 Buck-Boost模式(混合 模式)

当输出电压和输入电压接近时,工作于Buck模式和工作于Boost模式均不能满足输出电压的要求。这时需要Buck和Boost电路同时工作,即在一个开关周期内,Q1和Q2以特定占空比互补导通,Q3与Q4以特定占空比互补导通。

定义Buck电路的占空比为D1,Boost电路的占空比为D2,Buck电路输出的电压为V0,即Boost电路的输入电压为V0,其等效电路如下图1.10所示。

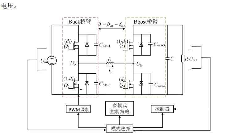
2.4.1 软开关实现原理

(1)零电压开通技术

零电压开通技术是让开关管在电压为零的时刻导通,通过这种方式降低开关损耗。 具体实现过程与开关管自身的寄生电容特性密切相关。在 FSBB 变换器中,ZVS 实现 的关键是通过控制开关管的导通与关断时序,避免电压和电流的重叠,四开关 Buck- Boost 变换器 ZVS 原理如图 2-6 所示。在 ZVS 条件下,开关管开通时电压为零,极大 降低了开关过程中的能量损耗。开关管导通前,其寄生电容电荷需通过谐振放电至零。


仿真验证:


Visio绘图:

工作原理说明文档:


参考文献:


创作时间: