Visio绘图专题(十九)【独家】数字IC、模拟IC的芯片内部功能图、时序、频谱信号曲线图、电路图的Visio绘图教学

作品简介

Visio绘图专题(十九)【独家】数字IC、模拟IC的芯片内部功能图、时序、频谱信号曲线图、电路图的Visio绘图教学(模具库+VISio绘图)



1、该工作是up以前帮顾客定制的关于数字IC、模拟IC的芯片内部功能图、时序、频谱信号曲线图、电路图的Visio绘图等,现在顾客已经使用过了,这里拿出来和大家分享一下,能满足数字IC、模拟IC的芯片研究方向的朋友们的大部分绘图工作,节省时间,提供参考。


2、详细内容如下:

【1】数字IC、模拟IC的Visio绘图模具库;

【2】芯片内部功能图、时序、频谱信号曲线图;

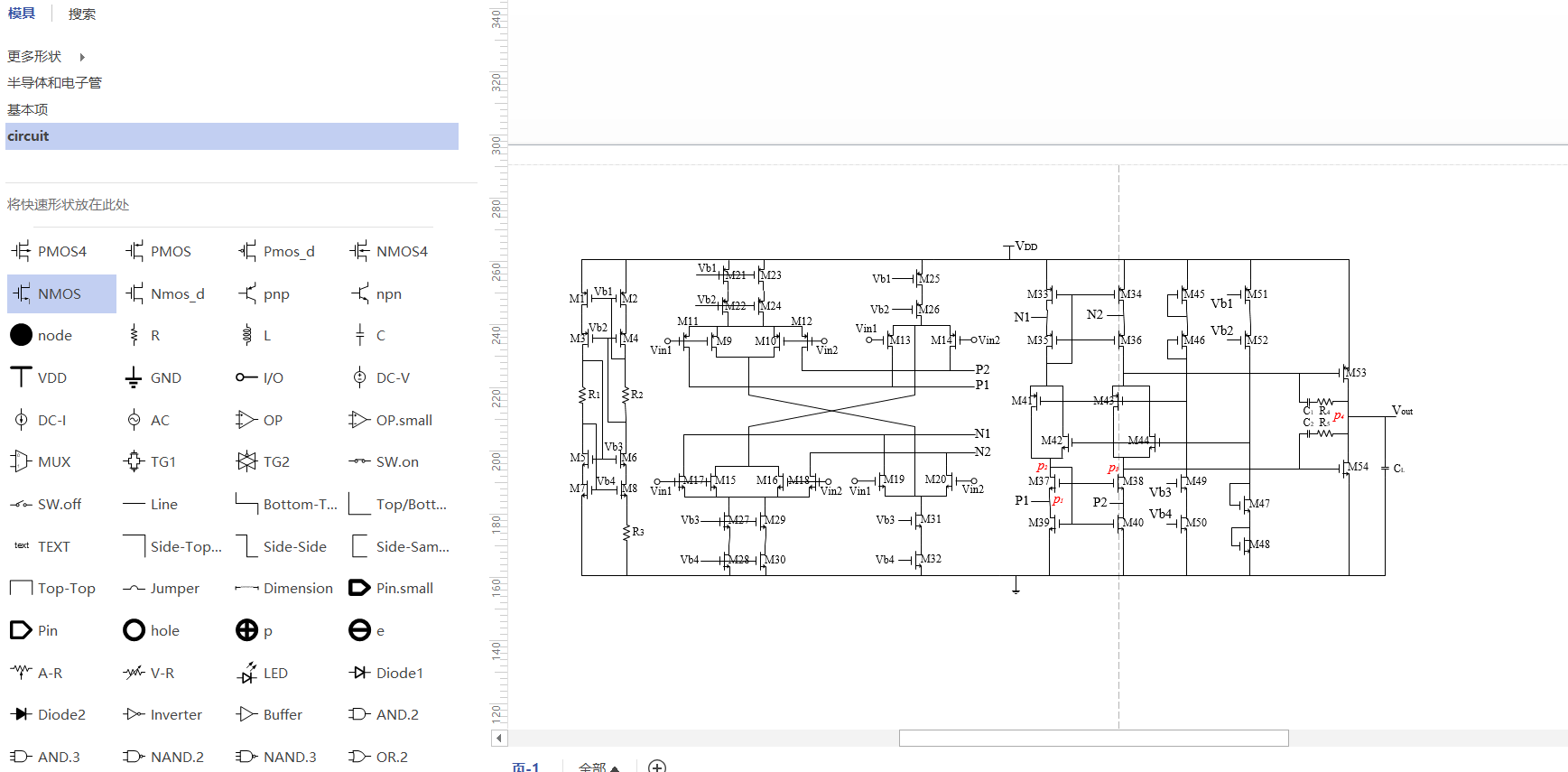
【3】CMOS 全差分运算放大器电路图;

【1】数字IC、模拟IC的Visio绘图模具库,如下:

数字时序库:

电路库:

【2】芯片内部功能图、时序、频谱信号曲线图,如下:

【3】CMOS 全差分运算放大器电路图;


创作时间: