Visio绘图专题(十八)【独家】基于单相、三相逆变器的SVPWM调制、LCL型、VSG、双闭环电力电子Visio绘图

作品简介

Visio绘图专题(十八)【独家工作】全网最全基于单相、三相逆变器的SVPWM控制、LCL型滤波、VSG控制、双闭环控制、电力电子Visio绘图!!!




1、该工作是up以前帮顾客定制的关于单相、三相逆变器并网/离网逆变器的控制框图、拓扑图、特性曲线图、原理图等,

现在顾客已经使用过了,这里拿出来和大家分享一下,能满足逆变器研究方向的朋友们的大部分绘图工作,节省时间,提供参考。


2、详细内容如下:

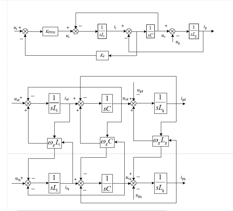
【1】单相逆变器有功功率PI双闭环控制框图、拓扑图.vsdx;

【2】单相逆变器的VSI控制框图、拓扑图.vsdx;

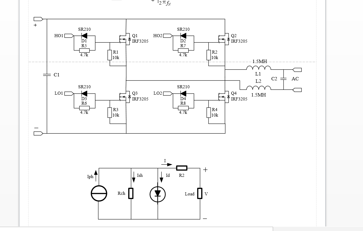
【3】单相光伏逆变器控制框图、拓扑图、U-P特性曲线图(彩色).vsdx;

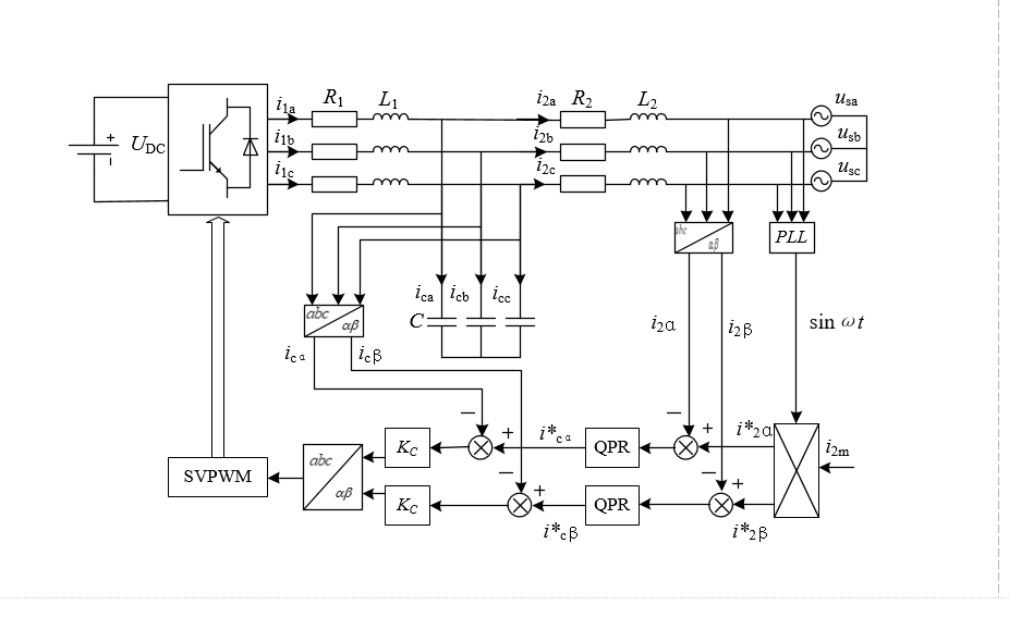
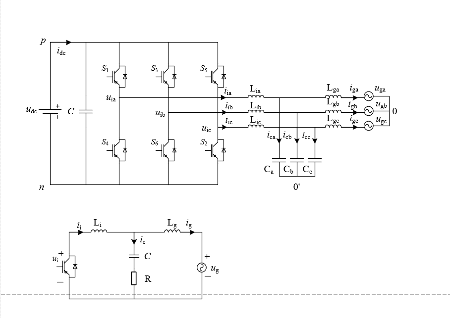
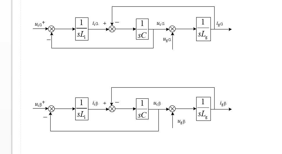
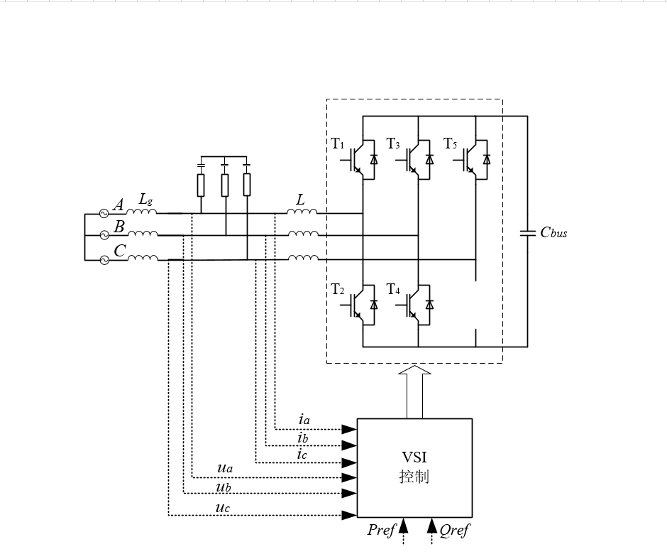
【4】LCL型的SVPWM调制的三相并网逆变器拓扑图、控制框图.vsdx;

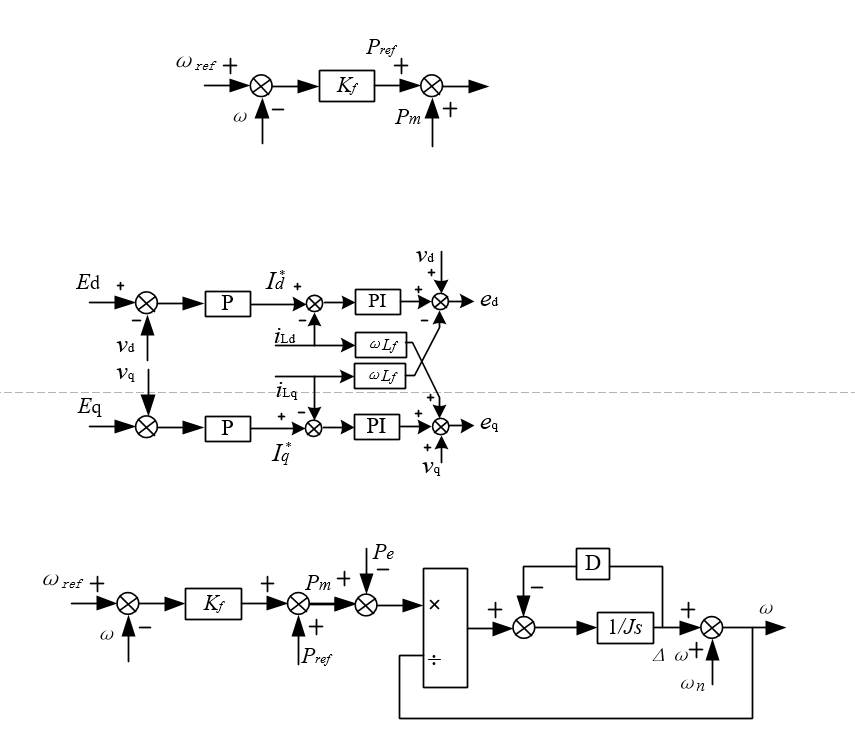
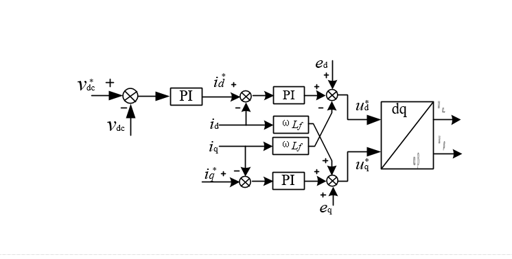
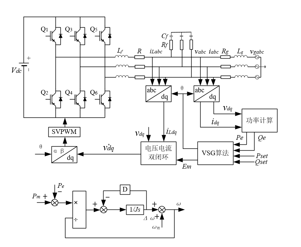
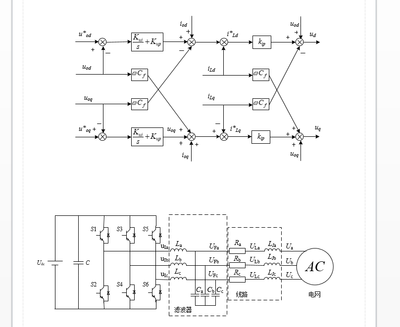
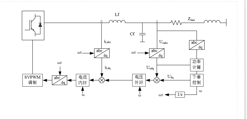
【5】LCL型三相并网逆变器拓扑图、SVPWM调制原理图、VSG双闭环控制框图.vsdx;

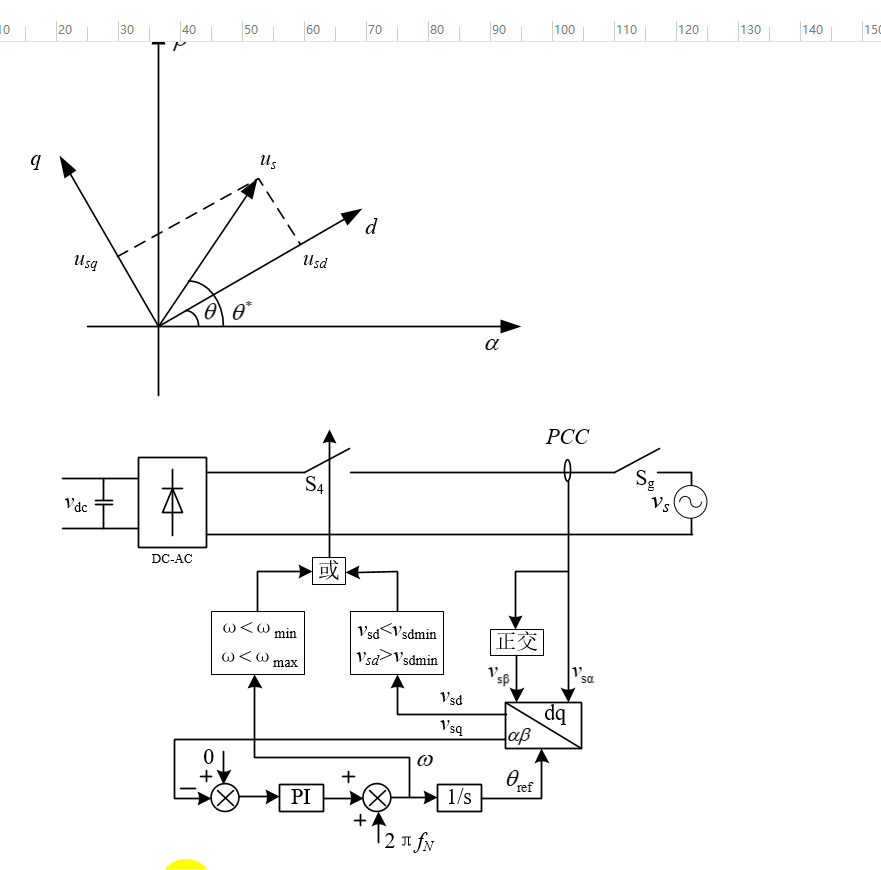
【6】LCL型三相并网逆变器拓扑图、旋转角度图、控制原理、控制框图.vsdx

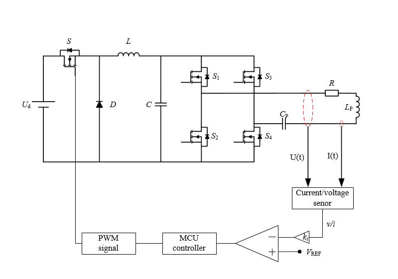
【7】光伏逆变工作原理.vsdx


3、绘图内容:

【1】单相逆变器有功功率PI双闭环控制框图、拓扑图.vsdx;

【2】单相逆变器的VSI控制框图、拓扑图.vsdx;

【3】单相光伏逆变器控制框图、拓扑图、U-P特性曲线图(彩色).vsdx;

【4】LCL型的SVPWM调制的三相并网逆变器拓扑图、控制框图.vsdx;

【5】LCL型三相并网逆变器拓扑图、SVPWM调制原理图、VSG双闭环控制框图.vsdx;

【6】LCL型三相并网逆变器拓扑图、旋转角度图、控制原理、控制框图.vsdx

【7】光伏逆变工作原理.vsdx


创作时间: