电力电子仿真(三十七)全网最全的基于反激变换器的电压电流双闭环仿真研究(PSIM模型、mathcad参数设计书、设计报告

作品简介

电力电子仿真(三十七)全网最全的基于反激变换器的电压电流双闭环仿真研究(PSIM开环、闭环模型、mathcad参数设计书、设计报告、规格书)




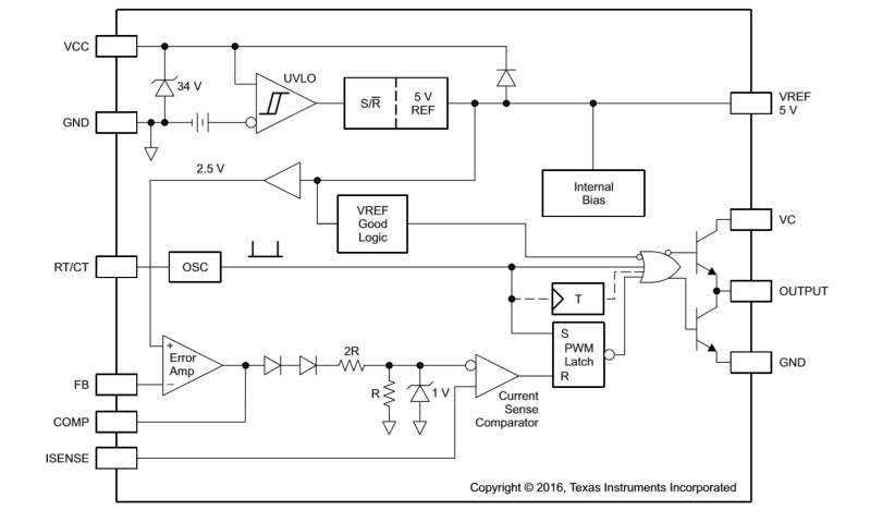
UC3842是基于峰值电流控制模式的电流型控制芯片,其内部核心环路控制的整体思想雷同上述分析的电压环与电流环工作原理,以德州仪器的UC3842AN芯片内部整体框架为例,分析UC3842芯片内部工作的细节,其内部框架如下图:


如上图所示,整体UC3842的功能模块包含峰值电流环,电压环,PWM驱动电路,脉冲信号电路,电源模块等。

电压环部分由误差放大运放(Error Amp)构成,具有两个输入端,一个为FB反馈信号,一个为COMP补偿信号,误差放大运放的正输入端为固定的2.5V电压,运放的负输入端FB通常连接反馈信号,运放通过比较FB信号2.5V信号的误差,从而调整运放的输出。COMP为补偿端,对环路进行补偿(后续章节有介绍)。

电压环的输出经过两个二极管将电压后减去1.4V(每个0.7V),然后经过2R和1R的分压,作为峰值电流环的电流参考信号,随后增加了一个1V的稳压管,限制峰值电流环的参考值不大于1V,峰值电流环的输入ISENSE连接反激电路的原边电流采样。

脉冲信号输入端为RT/CT,外接电阻电容形成RC震荡电路,经过OSC模块后产生特定频率(反激开关频率)的脉冲信号,送入到峰值电流环中的RS触发器,配合峰值电流比较器的输出产生特定的PWM信号。

PWM驱动电路使用图腾驱动结构,增加了驱动能力。

电源模块电路将输入的VCC电压转换成芯片内部各个功能模块所需要的电压,如电压环路所需的2.5V电压参考值,和8脚的5V稳定参考电压(后续有介绍详细引用)。

规格书:

设计原理:


参数设计书:


仿真模型:


开环反激:


闭环反激:


创作时间: