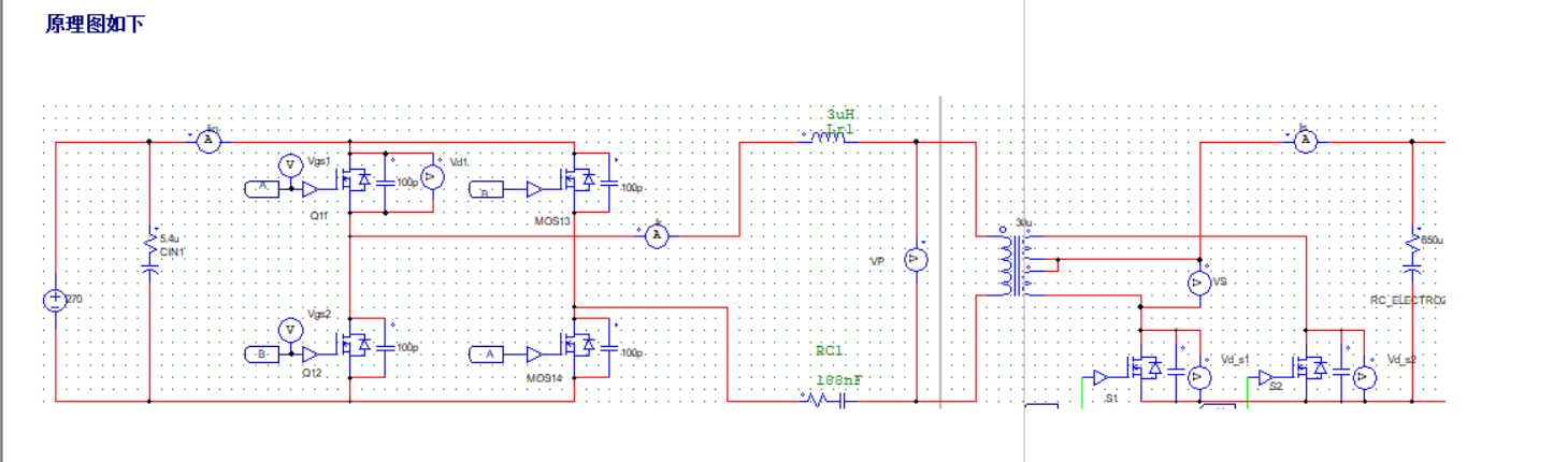
全桥LLC(四十三)全网最全的带同步整流的全桥LLC谐振变换器的mathcad参数计算实现(含选型、损耗、效率、温升等等

作品简介

全桥LLC(四十三)全网最全的带同步整流的全桥LLC谐振变换器的mathcad参数计算实现(含选型、损耗、效率、温升等等,计算过程优异,非常适合工程计算使用!!!



1.变压器设计:变压器磁芯选择 、变压器励磁电感 、磁芯有效截面积 、磁芯窗口面积 、绕组铜损耗 等

2.输出滤波电容选型;

3.输入电容选型 ;

4.原边MOSFET选型:涉及导通损耗、开通损耗、关断损耗等;

5.谐振网络参数选择:谐振电感Lr损耗计算、谐振电容Cr损耗计算;

6.副边整流管选型 ;

7.LLC效率 ;

损耗计算,效率计算,温升计算,电感计算,电容选型,开关管选型等等;


拓扑:



参数计算设计书:


创作时间: