【优化算法AOO】2025年SCI群智能优化算法:动麦优化算法(AOO)

作品简介

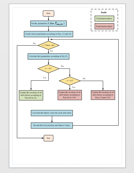
该文中包括5个内容:用MathType编辑的公式、伪代码、visio的流程图,matlab代码,PDF论文,拿来直接用,可以帮助科研者省下超多时间。

本文从麦在自然环境中的行为出发,提出了一种新的元启发式算法--动麦优化算法(AOO),AOO模拟了动麦的3种独特行为:(i)通过风、水和动物等自然因素传播种子;(ii)在吸湿运动的影响下,动麦种子的初生芒发生扭曲和旋转,使整个种子滚动和繁殖;以及(iii)在滚动传播期间,当遇到障碍物时,能量被存储,在一定条件下触发推进机构以进一步分散种子。

为了评估算法的探索和开发能力,文中使用了CEC 2022测试套件,其中包括12个功能。与9个著名的优化算法的比较分析表明,AOO具有上级的竞争力。此外,评估扩展到五个广泛使用的工程设计问题,以确认算法在这些领域的性能。最后,将AOO算法与DV-Hop算法相结合,在三维无线传感器网络节点定位的实验中验证了AOO算法的竞争力和有效性。实验结果表明,AOO算法具有解决复杂优化问题的能力,并具有作为实际工程应用中可靠优化器的潜力。




创作时间: